欢迎来到信用中国(吉林梅河口)
登录
注册
退出
信用记录
站内文章
信用信息查询
../../../xyfw/xycx/
../../../wzsy/znwzcx/
信用中国
吉林省人民政府
吉林省政数局
站群导航
首 页
信用动态
政策法规
信用公示
信用服务
联合奖惩
专项治理
典型案例
个人信用
行业信用
信用承诺
诚信文化
信用研究
诚信舆情
图解信用
首页
>
特色栏目
>
图解信用
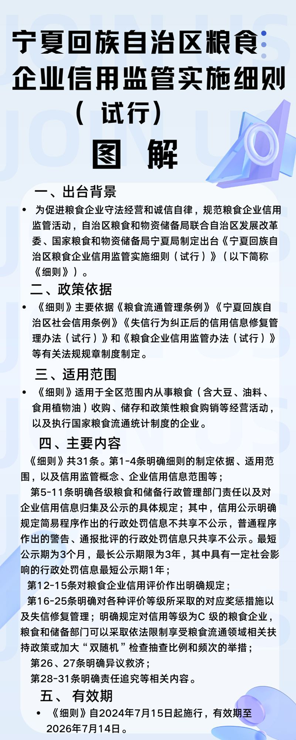
《宁夏回族自治区粮食企业信用监管实施细则(试行)》图解
2024-11-22
|
来源: 新民晚报
|
专栏:
图解信用